PDFgear手机版是一款功能齐全、免费无广告的 PDF工具软件,适合所有需要处理PDF文件的用户。软件无需登录、完全本地处理、不限文件大小,避免了很多云服务存在的隐私顾虑,这点对不少打工人和学生党来说简直是一口气救命。PDFgear不像传统软件那样“庞大但复杂”,而是轻巧、精准、务实,成为越来越多人电脑中的必装应用。尤其是在快节奏办公环境下,有它就意味着少踩坑、少走弯路。如果你想让PDF处理不再是麻烦,PDFgear会是你低调而高效的好帮手。
软件特色
1、免费使用
PDFgear提供所有功能,无需付费或订阅,真正做到让用户无后顾之忧。
2、界面设计
界面设计美观,操作简便,用户体验佳,适合各种用户群体。
3、无需注册登录
用户可以轻松使用所有功能,节省了繁琐的注册和登录流程,让人体验更顺畅。
4、编辑和批注功能
允许用户对PDF文件进行编辑,如添加、删除、旋转页面,以及添加批注和高亮、下划线、删除线等标记。
5、转换功能
支持将PDF转换为Word、Excel、PNG、JPG、RTF、TX、THTML和XML等多种格式,以及将Word、Excel、PPT、图像、RTF和TXT等格式转换为PDF。
6、aI对话和编辑
集成AI技术,支持与AI对话,获取文档内容总结,以及使用AI进行PDF内容的编辑。
7、压缩功能
提供压缩PDF的功能,帮助减小PDF文件的大小,保持文档清晰度。
8、书签和批注管理
允许用户创建和管理书签,快速跳转到特定页面,便于查找内容。
9、OR功能
支持将PDF内容转换为可编辑的文本格式,便于进一步处理。
PDFgear手机版使用指南
1、下载并打开软件后,点击右下角大的“+”。
2、选择你要添加的文件。
3、可以点击转换为pdf。
4、点击编辑选项。
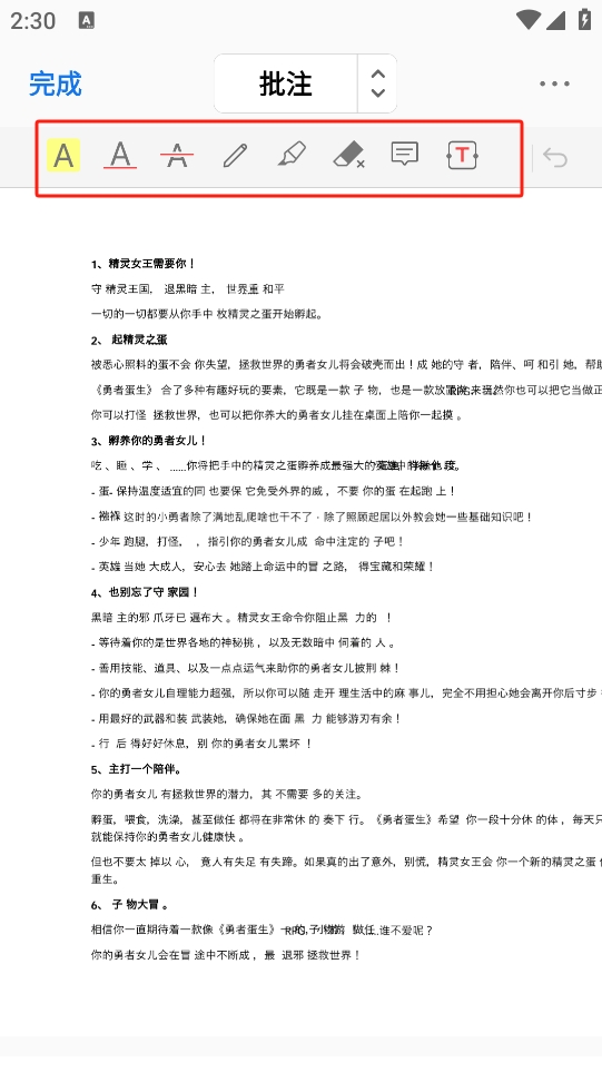
5、在工具栏位置里可以对pdf文件进行编辑,比如说加下划线,添加批注和高亮、删除线等标记。
6、也有填表与签名功能。
7、用户点击转换选项。
8、能转换成多种格式。
9、PDFgear还有个“王炸”功能——AI对话和编辑和批注功能也超绝。文字编辑时,删除、修改、添加文字都没问题;还能给PDF页面添加多张图片。
10、批注功能更是丰富,高亮、下划线、删除线、画笔涂抹这些基础操作都有,还有荧光笔、添加形状等实用功能。做学习资料笔记、审阅工作文档时,这些批注功能可以帮我们轻松标记重点。
11、点击书签或批注就能快速跳转到对应页面,查找内容超方便。
12、另外,PDFgear在细节方面也很贴心,像PDF压缩、页面管理(添加空白页、视图管理、批量旋转、提取页面)这些功能也都具备,还有多个PDF模板和页面样式可以选择,像方格圆点、笔记、待办事项模板等,满足各种个性编辑和批注功能也超绝。
软件亮点
1、纯净免费,简洁至上。
2、功能完备,无缝衔接。
3、免费格式转换,打破限制。
更新日志
v1.13版本
修复BUG






