思联三维看图是一款手机轻量化看stp等3D模型软件,其功能丰富,简单易用,包括三维浏览、截面分析、批注测量、动画仿真、碰撞检测等,支持多终端数据共享,帮助用户实现全平台看图纸操作。软件还支持用户协同办公,支持文档权限设置,让团队沟通更安全高效,有需要的用户朋友欢迎来当快软件免费下载使用!
思联三维看图有哪些三维浏览功能
在浏览3D模型时,APP端可通过手指点击视口右上角的立方体,调整模型的视角方向。通过手指可以缩放视角大小。
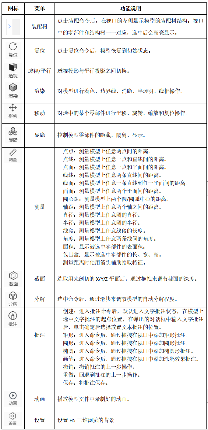
功能菜单说明:
功能特色
1、轻量化三维模型浏览:
无需安装CAD软件,在手机上即可快捷浏览JT、UG、CATIA、Pro/E、STEP等3D模型,支持3d模型的装配结构查看、3d测量、3d零件操控、3d模型分解、3d视图保存、添加批注等3d可视化功能。
2、二维图纸在线浏览:
无需安装CAD软件,即可查看二维图纸,对图纸进行测量、批注等操作,支持DWG、DXF。
3、支持超多格式的3d模型:
Office(*.doc;*.docx;*.xsl;*.xslx;*.ppt;*.pptx);PDF(*.pdf);
CATIA V5 (*CATPart;*.CATProduct)格式三维模型;
IGES(*.igs; *.iges) 格式三维模型;JT(*.jt) 格式三维模型;
STEP(*.stp ;*.step) 格式三维模型;
Parametric(*.prt;*.prt.*;*.asm;*.asm.*)格式三维模型;
SolidWorks(*.sldprt;*.sldasm)格式三维模型;
3DMXL(*.3dmxl)格式三维模型;
UG/NX(*.prt) 格式三维模型;
WisViewer/WisMockup(*.lite)格式三维模型;压缩包(*.zip) 格式三维模型。
4、支持3D模型在线格式转换:
支持主流3D模型格式转换,如NX、Proe、Catia、SolidWorks、IGES格式之间互转。
5、加密分享,小程序码
加密分享:可以给分享的文件设置分享的链接有限期,设置文件的提取码,分享更加安全。
分享小程序码:生成模型的小程序码,手机微信扫一扫,即可浏览模型。
6、手机更便捷地查看3D图纸:
在微信、QQ、钉钉中接收到的3D图纸,通过关联打开的方式查看3D图纸。
7、支持设置3D模型的显示精度:
可根据模型的大小设置模型的显示精度,低、中、高精度。
8、项目协同办公:
支持创建内部的项目,成员之间共享项目内的文件,支持多人多端在线实时编辑文档。
9、支持多种应用终端:
支持手机APP、平板、微信小程序、网页端、PC端使用,实现多终端数据同步,满足工程师多种场景下看3D模型的需求,满足用户全平台看3d模型的需求
更新日志
v7.0.6版本
(1)测量功能优化;
(2)优化触屏问题。






