1.首先新建一个平面模型,将其移动至地面上
2.然后设置右边的对象属性,平面的细分数改小,尽可能的小
3.接着选择平面,点击转换为可编辑对象
4.选择边模式,选择一条边
5.按ctrl键向上拉动,制作出L形状
6.最后选择折角处的边,右键,倒角,增加细分数,至此带有弧度的L形背景板制作完成。
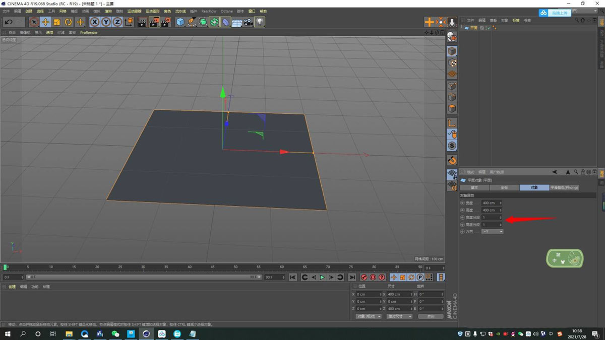
1.首先新建一个平面模型,将其移动至地面上
2.然后设置右边的对象属性,平面的细分数改小,尽可能的小
3.接着选择平面,点击转换为可编辑对象
4.选择边模式,选择一条边
5.按ctrl键向上拉动,制作出L形状
6.最后选择折角处的边,右键,倒角,增加细分数,至此带有弧度的L形背景板制作完成。