3dmax双面光怎么设置?3dmax双面光设置教程
1,首先打开3dMax软件,创建一个新的场景。
2,然后使用长方体工具画出一个立体图。
3,接着在灯光处选择vRay,点击vr灯光,设置一个灯光,并整合到合适的位置。
4,最后在右侧菜单栏基本参数勾选双面光即可。
3dmax双面光怎么设置?3dmax双面光设置教程
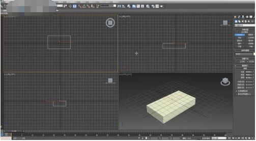
1,首先打开3dMax软件,创建一个新的场景。
2,然后使用长方体工具画出一个立体图。
3,接着在灯光处选择vRay,点击vr灯光,设置一个灯光,并整合到合适的位置。
4,最后在右侧菜单栏基本参数勾选双面光即可。