拼工网
首页
教程库
安卓应用
苹果应用
插件
首页
教程库
安卓应用
苹果应用
插件
Blender缝合线怎么设置
2026-02-06 12:27:00
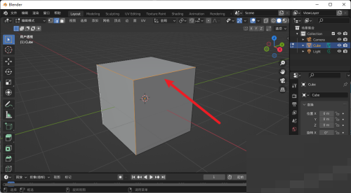
1、首先选中物体进入编辑模式点击边选择。
2、然后选择要设置的边线。
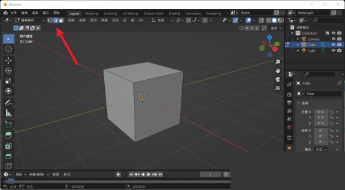
3、最后打开鼠标右键面板点击标记缝合线选项即可。
上一篇:
Edge浏览器怎么导入书签
下一篇:
《元气骑士前传》角色强度排行T0角色排行榜
查看更多资讯
相关资讯
查看更多
《元气骑士前传》角色强度排行T0角色排行榜
# 游戏攻略
《元气骑士前传》风暴术士混合职业有哪些 风暴术士混合职业介绍
# 游戏攻略
《勇士与冒险》爆破专家怎么样 爆破专家职业介绍
# 游戏攻略
《星球重启》问答如流怎么玩 问答如流玩法介绍
# 游戏攻略
《星球重启》选什么身份好《星球重启》身份选择推荐
# 游戏攻略
《星球重启》蔬菜怎么获得 《星球重启》蔬菜获得攻略
# 游戏攻略
热点资讯
查看更多
《元气骑士前传》角色强度排行T0角色排行榜
《元气骑士前传》风暴术士混合职业有哪些 风暴术士混合职业介绍
《勇士与冒险》爆破专家怎么样 爆破专家职业介绍
《星球重启》问答如流怎么玩 问答如流玩法介绍
《星球重启》选什么身份好《星球重启》身份选择推荐
《星球重启》蔬菜怎么获得 《星球重启》蔬菜获得攻略
《星球重启》罐头怎么获得 《星球重启》罐头在哪买
《星球重启》火元素怎么找 火元素获取途径
软件下载
查看更多
得物苹果手机版
购物
得物苹果手机版是一款集正品潮流装备、潮流分享、潮流单品鉴别为一体的潮流购物软件,该软件在传统电商模式的基础上添加“鉴别服...
淘宝特价版苹果版
购物
淘宝特价版苹果手机版是针对苹果手机用户而开发的一款手机购物APP软件,现已改名为淘特,其最大的特色在于:能省钱、能赚钱、体...
甘肃党建app苹果版
教育
甘肃党建app苹果版,即在苹果应用商店中称之为:智慧党建云平台,是一款服务于各位党建干部的手机端党建学习软件,集标准、应用...
会计考试go苹果版
教育
会计考试go苹果版是深圳快学教育发展有限公司推出的一款学习类软件,该软件包含税初级会计、中级会计、注册会计师cpa、税务师、c...
扇贝口语苹果版
教育
扇贝口语苹果版是一款由南京贝湾信息科技有限公司推出的适合苹果ios手机设备使用的英语口语训练应用,其采用独特有趣的动漫式口...
途途课堂ios版
教育
途途课堂苹果手机版是面向千万中小学生设计的一款专业在线学习服务平台,该平台深入分析时下中小学生的各阶段实际学习与辅导需求...
河狸家ios版
生活
河狸家ios版是一款深受各大爱美女性喜爱和信赖的上门美业app,该app可以为美女用户提供的上门服务包括:上门美容、上门美甲、美...
回收宝iPhone版
生活
回收宝ios版是一款专为苹果用户打造的二手手机数码产品回收应用,软件最大的特色就是价格高、付款快、服务好,致力于帮助用户将...
中国蓝tv苹果版
影音
本款中国蓝tv苹果版是针对苹果ios平台而开发的手机客户端,也称“Z视介”,具备“新娱乐、新感受新互动”三大特色,能够抢先收看...
花生日记ios版
购物
花生日记ios版是针对广大网购爱好者而设计的一款手机网购软件,也是一款非常好用的省钱利器,软件云集淘宝、天猫、京东、聚划算...